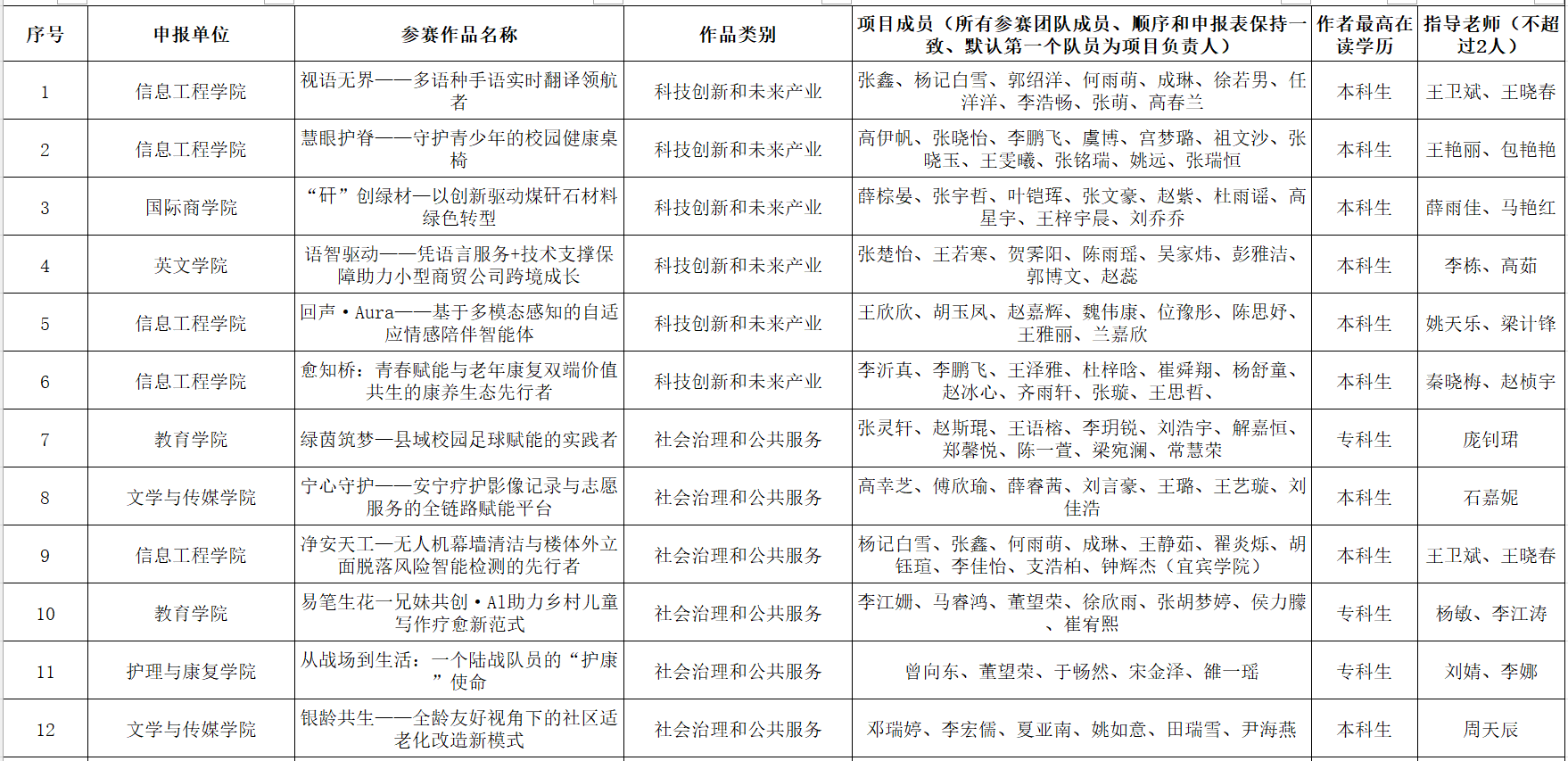
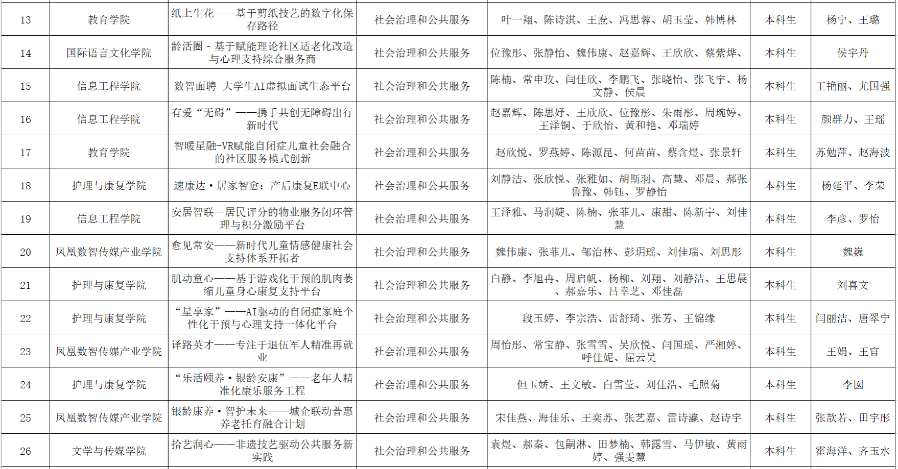
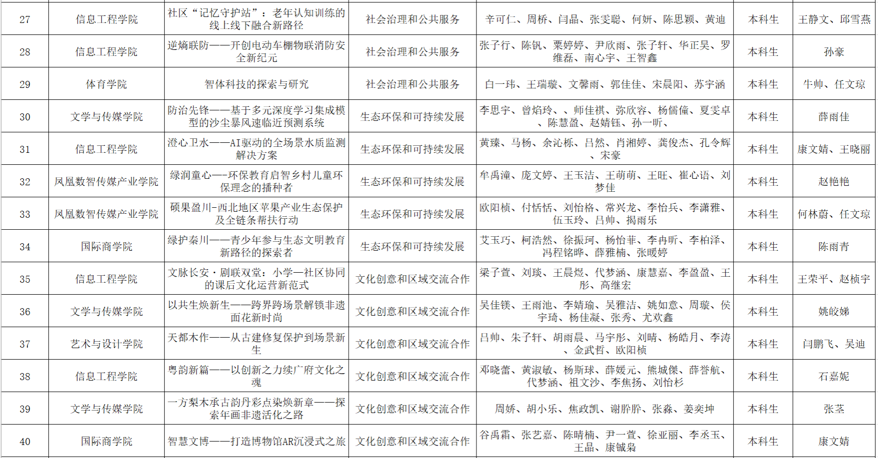
西安翻译学院2026年“挑战杯”大学生创业计划竞赛自启动以来,得到了全校师生的广泛关注和积极响应,共收到来自各学院、各部门提交的参赛作品334件。2025年12月5日组委会开展了本届竞赛初赛评审,来自各学院及相关职能处室的18位评委,均严格执行了项目回避原则,各评委评审的项目均避开了各自所在学院及工作内容。本次评审从社会价值、实践过程、创新意义、发展前景、团队协作等多个维度对参赛作品进行严格评选。现将入围复赛的作品予以公示(排名不分先后):






公示期为12月6日——12月10日,共5天。若对评审结果有异议或疑问的,请在公示期内以电话、邮件、亲访等方式实名向西安翻译学院2026年“挑战杯”大学生创业计划竞赛组委会反映。
联系人:姚天乐
联系电话:02985891155
邮箱:xftwkcb@163.com
共青团西安翻译学院委员会
2025年12月6日
编辑:王晨煜